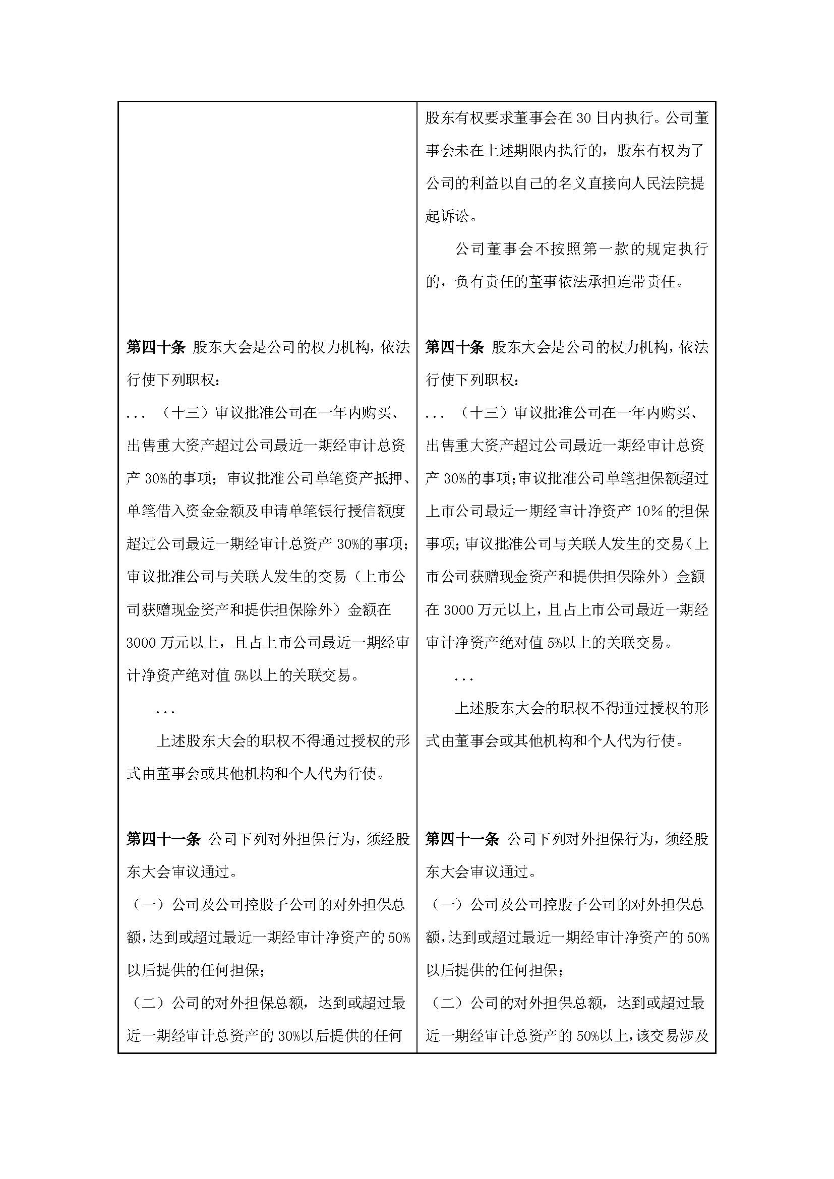
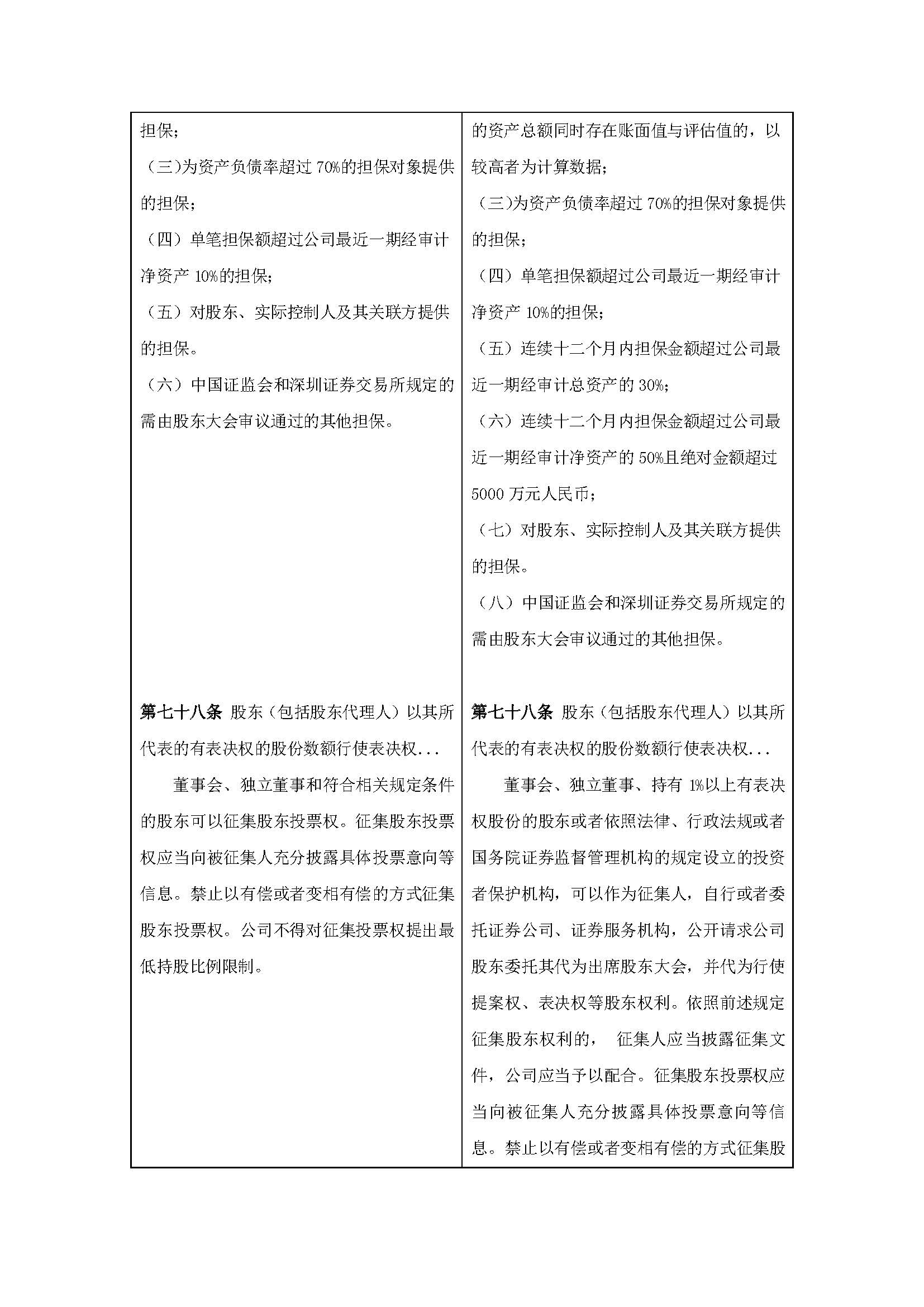
关于修订公司章程的公告

2021-10-12





24业务咨询【 薇信: OKCX110 】开房记录查询 网上查开房记录 查询开房记录网站 查开房,查一个人是否开了房 网上查开房记录 24业务咨询【薇信: OKCX110 】包括住宿的时间 地点以及入住人员的信息等 查别人开房记录 怎么查询酒店开房记录 查酒店开房记录 查个人信息 网上在线查开房 网上怎么查对方开房记录 查宾馆记录 同住人信息 个人开房记录怎么查 查酒店开房记录提供身份姓名即可查询 通过提供身份证和入住日期信息 业务咨询【 薇信: OKCX110 】 粤ICP备16126363号